Ideally suited for engineers and designers working with DC control systems
E3.eCheck is an extension to E3.series that enables users to functionally analyze their electrical schematic circuits and check designs for fuse and wire sizing errors. The utility works in real-time and provides instant feedback on the operability of the circuit design.
Ideally suited for engineers and designers working with DC control systems
For automotive, aerospace, railway, and special purpose vehicle applications
Works in real-time and provides instant feedback on the operability of the circuit design
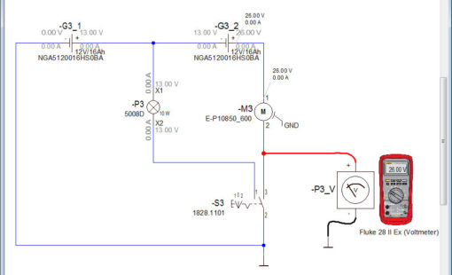
In order to facilitate the functional checks special objects exist in the E3.series library, including power sources, fuses, switches, complex devices and loads. Power supplies allow the user to stimulate the circuit while fuses monitor the inline current. Switches can be activated allowing current to pass between their contacts, and complex devices such as relays are configured to open or close auxiliary contacts based on the coil operation.
During the analysis and design phase the current value and direction is constantly monitored at pin level. Voltage drop is monitored at each pin to determine the effectivity of the circuit. Inline fuses will fail should their tolerance be exceeded. This allows users to correct designs during the prototype or development phase – long before products enter the manufacturing stage.
Switches and contacts within the design are controlled by the voltage and current passing through the circuit. Energizing a coil will open and close auxiliary contacts, which in turn enables or disables current flow in other sections of the design simulating the real-life operation of the circuit. As current passes through to the load, objects such as lamps or motors voltage are checked and success or failure information is fed back to the user.
E3.eCheck complements the comprehensive capabilities of E3.series. With its electrically-aware component library, specifically-designed kernel and numerous design rule checks, it is optimized for electrical design. Connector mates, connector pin terminals and cavity seals are automatically assigned and short-circuits and incorrect part usage is prevented, ensuring that correct design data is always available for manufacturing.
Start Your Test Drive Today
Please join us for this interactive technical webinar where tolerance failures and detection will be discussed and demonstrated. Insure that the maximum permissible current is not exceeded by the connected load. Verify the maximum voltage for correct operation is not exceeded.
The 2017 release of E3.series is leading the way in helping companies manage, design and develop products of tomorrow. Design spaces such as panels, harnesses, PLCs, fluid controls and much more are all part of the evolution to make it easier and faster to get your products to market.