dc functional analysis - Circuit Checks

Functional Circuit Tests for DC Systems

Menu

E3.eCheck - Detect fuse and wire sizing errors

E3.eCheck is an extension to E3.series that enables users to analyze their electrical schematic circuits with functional circuit tests and check designs for fuse and wire sizing errors. The utility works in real-time and provides instant feedback on the operability of the circuit design.

Ideally suited for engineers and designers working with DC control systems

For automotive, aerospace, railway, and special purpose vehicle applications

Works in real-time and provides instant feedback on the operability of the circuit design

DC Functional Circuit Tests

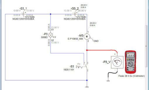
In order to facilitate the functional circuit tests, special objects exist in the E3.series library, including power sources, fuses, switches, complex devices, and loads. Power supplies allow the user to simulate the circuit while fuses monitor the inline current.

Switches can be activated allowing current to pass between their contacts, and complex devices such as relays are configured to open or close auxiliary contacts based on the coil operation.

During the analysis and design phase, the current value and direction are constantly monitored at pin level. The voltage drop is monitored at each pin to determine the effectivity of the circuit.

Inline fuses will fail should their tolerance be exceeded. This allows users to correct designs during the prototype or development phase – long before products enter the manufacturing stage.

Switches and contacts within the design are controlled by the voltage and current passing through the circuit. Energizing a coil will open and close auxiliary contacts, which in turn enables or disables current flow in other sections of the design simulating the real-life operation of the circuit. As current passes through to the load, objects such as lamps or motors voltage are checked and success or failure information is fed back to the user.

E3.eCheck complements the comprehensive capabilities of E3.series. With its electrically-aware component library, specifically-designed kernel and numerous design rule checks, it is optimized for electrical design. Connector mates, connector pin terminals and cavity seals are automatically assigned and short-circuits and incorrect part usage is prevented, ensuring that  correct design data is always available for manufacturing.

Satisfied customers

Switching to E3.formboard – and using E3.Routing Bridge and E3.eCheck – is enabling us to be more productive as engineers and more competitive as an OEM of construction vehicles.

Carl WorthingtonPrincipal Electrical Engineer at Mecalac

At virtually any stage, it’s all too easy to delete a wire accidentally or to disconnect but not reconnect it within a connector. In the past, we’ve had to rely heavily on checking each other’s work – a laborious process with printouts and highlighter pens. By simulating the design using E3.eCheck we’re spared all of that. Also, the BOM is always reflecting the current design.

Carl WorthingtonPrincipal Electrical Engineer at Mecalac

Got a Question? - Contact Zuken today

For more information on how Zuken can help your design process, contact Zuken today.
Contact us today